在中超新赛季足协开出的最新罚单里,有两位球员得到了处罚,一位是青岛队的朱挺,另外一位是河南嵩山龙门队的钟晋宝,朱挺受到处罚是以为他的犯规过于凶狠,有故意踩踏对方的嫌疑,因此他得到了禁赛3场并且罚款3万人民币的处罚,而河南嵩山龙门的钟晋宝就要更加恶劣了,他因为辱骂裁判被罚5万人民币并且停赛5场。
朱挺被罚的原因是因为中超第四轮的一场齐鲁德比,这场比赛其实悬念并不大,实力占据优势的山东泰山队轻松的2-0战胜了青岛队,为山东泰山进球的分别是吴兴涵和郭田雨,但这场比赛之后的焦点却成为了青岛队的朱挺。

在比赛进行到第80分钟的时候,场上出现了十分不和谐的一幕,青岛队的朱挺对山东泰山的宋龙犯规,裁判在观看了VAR之后,认定朱挺这个动作属于恶意的踩踏,直接出示了红牌将他罚出了场外,对于这个犯规,朱挺在赛后表示自己不是故意的,但足协在经过调查之后,还是给予了朱挺重罚,希望他可以反思一下,好好改正吧。

而另外一个罚单的那场比赛,是河南嵩山龙门和重庆两江竞技这对难兄难弟的比赛,比赛的结果是河南队在两球领先的情况下被重庆队3-2逆转,河南嵩山龙门的比赛开局非常的好,开场45秒就通过角球取得了进球,可谓是梦幻开局,下半场开始后不久,河南队再次打进一球,取得了2-0的领先,就在人们都以为河南队将取得新赛季首场胜利的时候,场上的形式开始变了。
重庆队先是在下半场59分钟的时候通过任意球扳回一分,然后在68分钟的时候,河南队的外援舒尼齐居然在重庆队布置任意球的时候量距离,导致自己拿到第二张黄牌被罚下,重庆队也通过任意球再进一球扳平了比分。
然而这还不算完,第77分钟,重庆队的外援又得一分,重庆逆转了比赛,这让河南队的心态彻底失衡,在之后,钟晋宝铲人的时候被裁判出示黄牌,但是他并不服气,对裁判进行了辱骂,然后就被裁判出示红牌罚出了场,少了2个人的河南队自然无法逆转比赛,拱手将胜利让给了对方。

而赛后钟晋宝的出格行为也得到了处罚,而河南队也对这场比赛的很多判罚提起了申诉,在提出了7个争议判罚里,足协在经过调查之后认为大部分的判罚是没有问题的,因此驳回了河南队的申诉。
这个罚单其实是没有什么问题的,两人的行为确实是非常不好的,得到处罚也是应该的,希望他们可以早日认识到自己的错误,并且改正。
今年5月中国足协再次开出一张重磅罚单,处罚对象是河南嵩山龙门队长王上源。按照足协的处罚规定,王上源将会被禁赛3场,同时罚款3万元人民币。
除了王上源被罚之外,足协这四年来还队那些球员和球队进行重磅处罚

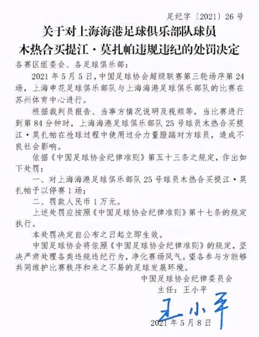
也是今年五月,本赛季从上海申花租借至天津津门虎的小将丛震和上海海港中场球员买提江,分别因在比赛中使用过分力量蹬踹对手,被追加禁赛一场,罚款一万元;天津津门虎因为在与河北的比赛中按规定时间离开休息室进入比赛场地,被通报批评,该队体能教练张力则因指责裁判被禁止进入替补席三场,罚款三万元。

去年,在足协此次名单的更新中,增加了4名业余赛事球员和一支球队,其中主要的违规违纪行为是殴打、追打裁判员。目前这份黑名单中,共有3家俱乐部(球队)、55名个人榜上有名。

2019年中国足协在官网发布公告:柏佳骏停赛5场,罚款人民币5万元;孙世林停赛4场,罚款人民币4万元。而在此前,上海申花就已宣布将两人同时下放预备队,各罚款30万元。

2018年9月,跟随国青前往泰国集训的“希望之星”周俊辰因私自外出组织聚餐,违反相关规定、纪律,进而遭足协处罚,被禁赛一年(由于禁赛期间表现良好,认错态度端正,禁赛期终缩减至7个月)

2017赛季中超联赛首轮刚过,中国足协就针对首轮染红球员做出了追加处罚。其中,在京粤之战中染红后未离替补席的恒大队长郑智遭到了停赛2场外加罚款1万元的处罚。首轮染红的国安后卫赵和靖,苏宁外援特谢拉也分别遭到了停赛2场和3场的处罚。
里面还是有很多人被罚款的像柏佳俊被处罚5场比赛都被停留,还有孙世林他也是被停赛4场,还有像李俊基,范学良这些人们都受到了处罚,像苏宁的外援特谢拉也遭到了停赛。
总共包括11个人,分别包括马万,李俊驹,孙航,韩金志,王浩,崔子骏等等都出现了违规乱纪的情况。
王上源,牛小龙,怀特这些人都得到处罚,因为他们做的事情确实是看不下去了,也是为了一个公平公正的态度。
