“挺好”跟“很好”中的“挺”和“很”在这里的词性应该是副词,查《汉语大字典 》、《新华字典》、《现代汉语词典》,这两个字做副词时的字义如下:
挺 《汉语大字典》:副词。表示程度,相当于“很”;《新华字典》:副词,很;《现代汉语词典》:<口>副,很
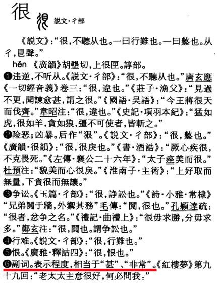
很 《汉语大字典》:副词。表示程度,相当于“甚”、“非常”;《新华字典》:副词,非常,表示程度高;《现代汉语词典》:副,表示程度相当高
由上看来,“挺”与“很”在作副词时,均“表示程度”,其区别在于:
表示程度的强弱不同,“挺”似乎弱于“很”(因为是“相当于‘很’”)
应用的场合不同,“挺”字用于比较随意的场合,如口语中,“很”字用于比较正式的场合,如书面语中。
下图是各辞书对“挺”和“很”的解释:

《汉语大字典》之“挺”字字义

《新华字典》之“挺”字字义

《现代汉语词典》之“挺”字字义

《汉语大字典》之“很”字字义

《新华字典》之“很”字字义

《现代汉语词典》之“很”字字义
