作为艺考考生,首先是才艺要有过人之处,其次就是形象气质好,要知道,面试时是要求卸妆的。文化成绩也不能太差,很多人把重点放到了才艺学习,把文化课落下了,这样专业考过了,文化考试没过,就得不偿失了。

下面我以北影为例,大致讲一下他们的招生。首先会在每年一月份左右就发布招生简章。

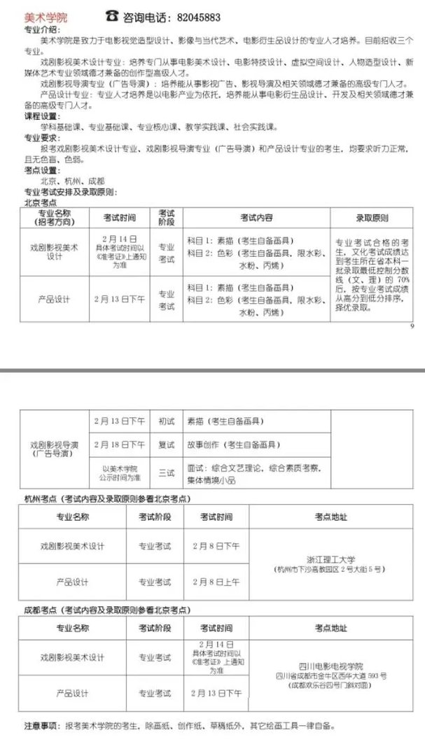
本科招生专业、人数、学费。

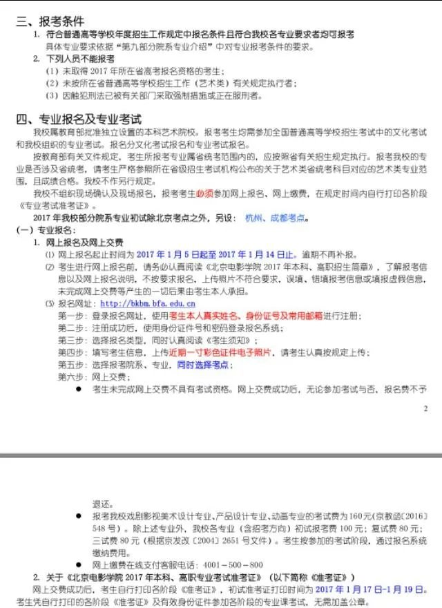
报考条件

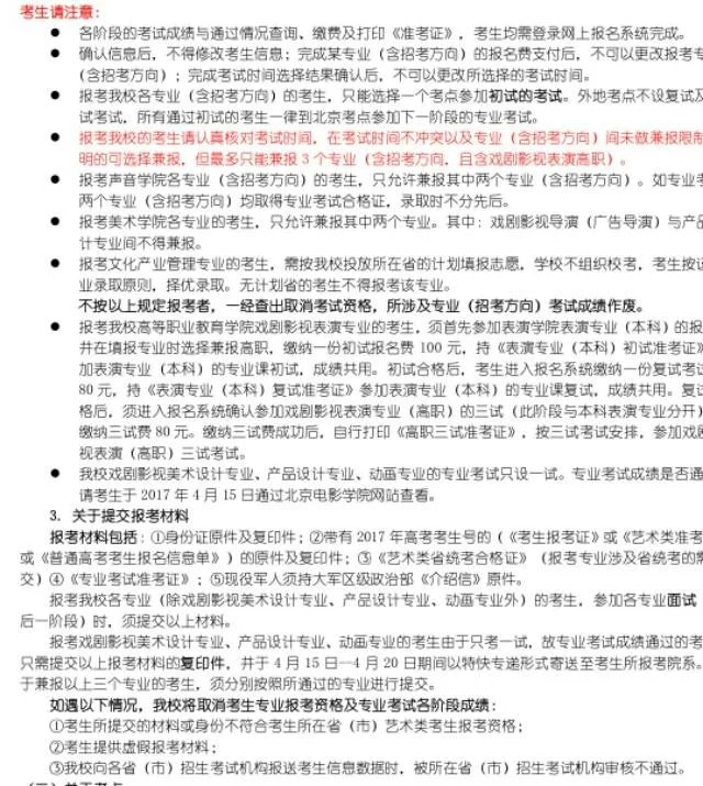
注意事项

专业考试

录取原则



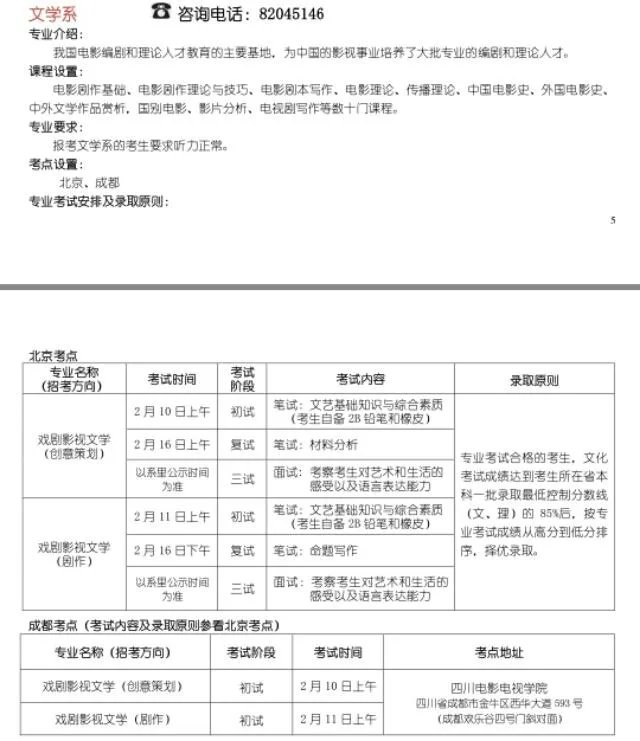
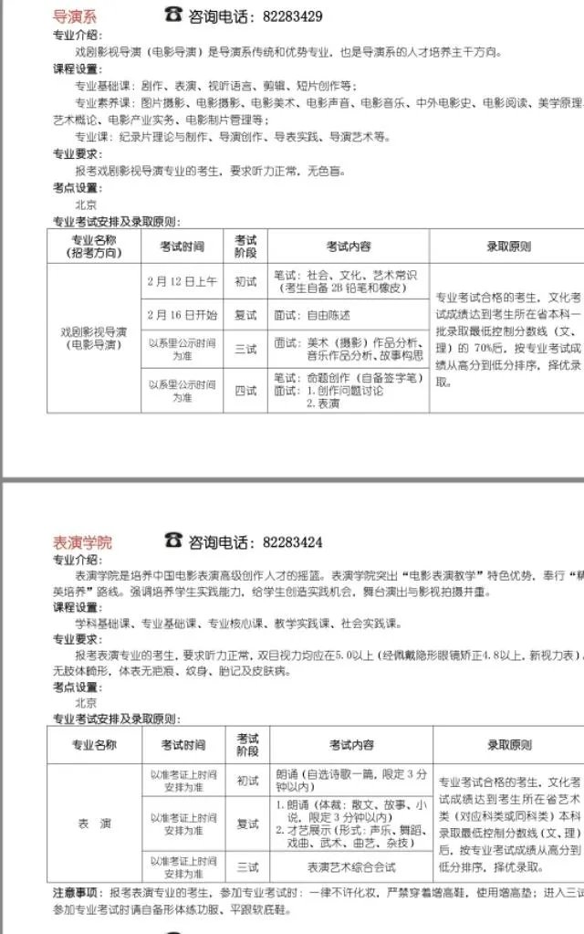
热门学院信息

联系信息
由于报考人数较多,招录人数较少,竞争激烈,一些热门专业达到了几百比一。
北影2017专业录取分数线 示图(部分)

在报考艺术院校的时候,一定要给自己留有选择的空间,即使上不了北影这样的学校也可以选择合适的传媒大学,采取先学习后进修的道路。
谢邀!必须得是有颜值、有气质、有才艺的聪慧女孩子啊!当然如果有钱有背景的话成功率会更高哦!

