一提到重点大学,相信大部分家长和考生首先想到的就是985、211。985、211早已成了家长和考生心目中重点大学的代名词。不过,2017年教育部启动了“双一流”建设工程,即世界一流建设大学和世界一流建设学科大学工程,“双一流”工程启动后,重点大学和好专业的标准将有所变化。那么,985、211、双一流的区别在哪里呢?
首先:二者评定标准不同。985、211大学侧重与大学实力的评定,而双一流侧重与对大学学科的评定。
因为985、211侧重于对学校整体实力的综合评价,所以入选985工程大学名单的都是综合性大学,而一些行业特色高校是无缘985的。
而一流学科建设大学共有137所,在这137所一流学科建设大学中,又有42所高校因为学科实力超强,被评定为一流建设大学。
也就是说985、211考量的是学校的实力,而双一流考量的是学科实力。
其次:985、211是包含关系,而一流建设大学和一流学科建设大学不存在包含关系。
我国211大学116所,其中985院校39所。211大学包含985,而985不包含211,39所985大学是重点中的重点,这些大学都是部属高校。而不含985的211大学多是省部共建高校。
而42所一流建设大学重在一流学科基础上的学校整体建设等方面的评价。一流建设学科分为A、B两类,其中A类包括原来的39所985大学中的36所,B类包括3所985大学和3所211大学。
一流学科建设大学共计95所,其中除了原来的211大学全部入选外,还有25所双非院校也入选一流学科建设大学名单,这些院校重在优势学科的建设,促进特色发展。
第三:985、211成了固化的标签,因为对学校的发展有制约作用,已经被取消,成为过去时。而双一流则是一个动态的建设过程,双一流大学有进有出。
有的考生经常问:某某大学将来能升级为211吗?其实,这个问题就是对211的不了解。985、211已经成了过去时,2016年国家已经发布文件取消了985、211工程的实施。现在只有双一流大学。双一流是个动态建设的过程,五年一评定,随着学校学科实力的变化,有进有出。
目前双一流大学分为9个档次,一起来看一下:








这份榜单非常清楚地反映了学校的学科实力,你看明白了吗?欢迎留言,欢迎评论!
这个问题不难搞懂,如果用最简明扼要的话来说明呢:
双一流,象征着对未来的资源投入和美好憧憬。
“985”、“211”,代表着对过去的肯定和对现状的认可。
双一流评选的结果为什么出人意料?存不存在照顾的因素?
如果2018年参加高考或者近几年参加高考,参考哪个标准更靠谱呢?本文给你答案~!
先来说说“985”、“211”吧。
“985”呢是1998年5月份提出的,本身985三个数字就代表着他诞生的日期,985工程用一句话来说明“建设一批具有世界先进水平的一流大学”,注意啦,建设主体是“大学”!
“211”呢,在1995年启动,一句话说明“面向21世纪、重点建设100所左右的高等学校和一批重点学科的建设工程”,211三个数字代表21世纪,和100所高校。注意啦,建设的主体还是“大学”而非学科,因为学校数量有具体要求,而学科没有要求。
下图告诉你为什么985和211那么牛。

“985”高校,获得了国家从每年财政收入的1%用于学校建设,连续三年,这三年国家的财政收入平均过万亿,1000000000000去掉两个0,这个算术题就不用我替大家算了吧?
“211”高校(这个概念是涵盖了985高校的,毕竟所有的985都是211),占据了全国所有高校70%的科研经费,承担了80%的博士生、65%的硕士生以及50%的留学生培养任务,同时还拥有85%的国家重点学科和96%的国家重点实验室。教育资源的不!均!衡!在这里体现的很明显。
如果你也这么想?哈哈,下图还会继续加深你的看法~!

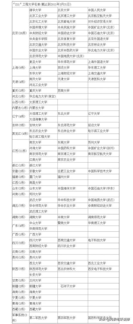
来看一下116所“211”大学的分布吧,看一看东西部“211”工程大学的数量差距,是不是特别的明显?其实这还是教育部在平定“211”工程时,给予了西部大学一些地域倾斜的结果,东部很多双非高校的教育水平其实都超过西部一些“211”工程高校的。
“985”、“211”代表着对于现在高校办学水平的认可,以及过去从国家和地方政府层面对于教育的资源和资金投入,所以如果要对现状进行判断,或者说白了,就是孩子2018年高考,甚至近几年要高考,参照“985”、“211”远比双一流靠谱,下面从双一流层面提供论据支撑。
再来谈谈目前被炒的沸沸扬扬的双一流吧。一句话说明:“建设世界一流大学和一流学科”,注意啊,这里的“建设”两个字是很重要的,他代表的潜台词就是你现在还不是一流,以后我加大投入给你,让你变成一流!来,看图说话!

上图是双一流时间表,2015年提出,2020年的目标(注意,是目标)若干所大学和一批学科进入世界一流,这里的潜台词是什么?我刚才讲过,无论“985”还是“211”,这两个工程的建设重点都是大学,而不是学科,对不对?双一流就不同了,建设的重点同时放到了大学和学科的身上。
整个双一流建设完成的时间点是放在世纪中叶,也就是2050年左右,我们算一算,如果考生2018参加高考时是18岁,2050年,已经40岁了,40岁的人生成就与毕业高校还能扯上什么关系呢?基本没有!从这个角度支撑了我上面关于近几年考大学考“985”“211”比较靠谱的论点~~!!
在双一流的评选中,起到关键作用的三个部委是教育部、发改委和财政部,明眼人一看就知道,这是一个分钱的计划嘛,评选结果决定了今后教育资金的投入程度和划拨依据啊。所以在这个过程中,中科院下属的中国科学院大学受到冷遇,工信部下属的工信七子也没怎么捞到便宜,这个真的很!正!常!

再来看看双一流的建设和改革目标吧,建设的是师资/人才/科研/文化/成果,告诉我哪一样不需要资金和投入?貌似没有吧?再来看看改革部分,不改变的是党对高校的领导,尤其是意识层面的领导,所以现在空谈“教育去行政化”基本没有任何政策支持和实现的可能性,此外就是内部的治理结构、资源募集、国际交流等等。
总之,今后国家层面和政府层面会加大对于双一流高校和学科的资源,尤其是资金的投入,这些高校和学科也会大踏步的前进,这一点毋庸置疑,只不过,没!那!么!快!崛!起!而已~
经过以上论述,我的论点已经非常明确,“985”、“211”代表现状和过去,双一流代表未来,近几年高考参考前者,今后几年的参照标准,要看双一流的进展程度动态判断~!
缪老师往期有两个问答可以供参考,点击头像然后再点一下问答就可以看见:
新出炉的“双一流”高校名单,你觉得是否还是有很大的照顾因素存在?(9月26日)
“双一流”名单公布后,该如何给高校排名次?(9月26日)
郑重声明:本文所有插图出自缪老师课件,谢绝任何未经许可的转载,仿冒必究~!
我是大学活地图,我为自己代言~!

近20年来,中国高等教育获得了举世瞩目的成就,中国大学在各种国际大学评价体系中获得了整体性的进步,部分大学跻身世界一流大学的行列,国家“211工程”和“985工程”的大力支持是大学取得快速发展的核心因素。中国建设重点大学的成功经验也为世界提供了样板,日本、德国、法国、英国、韩国,及中国台湾等国家和地区纷纷仿效,由此带动了世界高等教育的新一轮发展。在新的历史时期,国家对高等教育的重点建设模式将迎来新的模式。

1.“双一流”政策是什么?
创建世界一流大学(WCU)已经成为一种全球性的竞争性政策。据笔者初步统计,全球已经有50多个国家或地区出台了创建世界一流大学的计划。纵观各类计划,做法基本类似,都是通过国家或地方政府遴选若干具有全球竞争力的大学进行重点投入,期望它们能在较短的时间内跻身世界一流。这种重点投入本质上是一种政府公共拨款政策。大部分国家将资金投入到大学,赋予大学较大的资金自主使用权;也有部分国家或地区采取投大学和投学科相结合的模式,政府“一竿子”管到学科。
本轮中国的“双一流”政策同时聚焦一流大学和一流学科建设,希望通过分层和分类的建设思路,鼓励高校的“差别化发展”。主要包括三种建设思路:

一是拥有多个国内领先、国际前沿高水平学科的大学,要在多领域建设一流学科,形成一批相互支撑、协同发展的一流学科,全面提升综合实力和国际竞争力,进入世界一流大学行列或前列。二是拥有若干处于国内前列、在国际同类院校中居于优势地位的高水平学科的大学,要围绕主干学科,强化办学特色,建设若干一流学科,扩大国际影响力,带动学校进入世界同类高校前列。三是拥有某一高水平学科的大学,要突出学科优势,提升学科水平,进入该学科领域世界一流行列或前列。
2“双一流”政策和211、985政策是什么关系?
按照《国家中长期教育改革与发展规划纲要》(2010),到2020年要继续实施211和985,这是既定的国家级战略任务。211、985将中国高等教育推到了自身历史的高峰和至高境界。 同时也把我们关于建设高水平大学的理想境界、思想水平和实践能力提升到了新层次。(叶绍梁,2013)“双一流”政策延续了211、985政策的世界一流大学(985更加侧重)和世界一流学科(211更加侧重)的政策追求,但是也进行了较为系统的改革。首先,整合“211工程”、“985工程”以及“优势学科创新平台”和“特色重点学科项目”等重点建设中央财政将中央高校开展世界一流大学和一流学科建设纳入中央高校预算拨款制度中统筹考虑,并通过相关专项资金给予引导支持。进一步增强高校财务自主权和统筹安排经费的能力,充分激发高校争创一流、办出特色的动力和活力。第二,建立激励约束机制,鼓励公平竞争,强化目标管理,突出建设实效。资金分配更多考虑办学质量特别是学科水平、办学特色等因素,重点向办学水平高、特色鲜明的学校倾斜,在公平竞争中体现扶优扶强扶特。第三,对世界一流大学和一流学科建设加强总体规划,鼓励和支持不同类型的高水平大学和学科差别化发展每五年一个周期,2016年开始新一轮建设,与“十三五”规划实现了同步,有效地避免了五年规划和重点建设规划“两张皮”。

“双一流”政策有可能真正意义上实现高等教育的重新洗牌吗?211、985的文件虽然失效了,但是高等教育中的分层关系依然存在。北大和清华是无可争议的第一层;C9高校始终紧密对接重点大学建设政策,对重点建设政策有着巨大的政策影响力;32所中央直管大学的党委书记和大学校长是副部级;39所985大学实际上已经到了第四层,211大学则已经到了第五层。此外,事关中国高校命脉的资源事实上并非经费拨款,而是博士和硕士学位点。不同层次的大学在拥有博士点数量量级上存在巨大差异,而且其设立、管理和评估的权力是高度集中的。一所大学如果只有一个综合实力一般的博士点,甚至连博士点都没有,它争创“双一流”之路必将充满荆棘。
很高兴回答你的问题。985、211高校已经实行了很长时间 在人们心目中根深蒂固,是优秀大学的代名词。那么是什么985、211大学呢?
一、985高校
985大学,是为了科教兴国,为了把我国建设成为世界强国,为祖国振兴,民族富强,而提出的建设世界一流大学的目标。因为是在1998年五月提出的,所以这项工程叫“985工程大学”。985工程大学一共有39所:

二、211高校
面向21世纪,要建设100所重点大学和重点学科,这就是211工程。目前,211工程大学已经超过100,共有116所,所有的985高校都是211高校。

三、双一流高校
双一流大学指世界一流大学和一流学科,是继“211工程”、“985工程”之后,中国高等教育领域的又一国家战略。 “双一流”建设不是“211工程”、“985工程”的翻版,也不是升级版,它是一个全新的计划。

四、一流大学建设名单
是在原“985工程”39所大学的基础上,又加入了三所原211高校:郑州大学,新疆大学,云南大学共同组成,共计42所。
分为A类和B类。B类一流大学是新加的三所大学:郑州大学、云南大学、新疆大学加上原985高校:湖南大学、东北大学、西北农林科技大学组成,其余高校为A类。

五、一流学科建设大学名单
在原211工程大学基础上,又新加25所大学,形成世界一流学科建设大学。

以上就是985工程大学、211工程大学、双一流大学的关系。
但是,双一流大学和985工程、211工程大学不一样的地方,在于985工程、211工程大学是固定的,双一流大学建设是动态的,如果大学建设的好可以可以纳入高校建设名单,如果大学建设的不合格,就可能被排除在双一流大学名单之外。
什么是985大学?
1998年5月份,江泽民提出要建设一批具有国际水准的高水平研究型大学及世界一流大学,一共39所,由于是98年5月份提出的,所以这些大学简称为“985”大学。可以这样说,这39所985工程大学是基本包括了全国最具实力的大学,也是全国学子最想进的高校。

什么是211工程大学?
“211工程”,即面向21世纪、重点建设100所左右的高等学校和一批重点学科的建设工程,于1995年11月经国务院批准后正式启动,目前已经有112所。这112所211工程大学无疑是包括前述的39所985大学的,而985大学是211工程大学中综合实力最强的大学。

什么是双一流大学?
世界一流大学:一流大学建设高校应是经过长期重点建设、具有先进办学理念、办学实力强、 社会认可度较高的高校,须拥有一定数量国内领先、国际前列的高水平学科,在改革创新和现代大学制度建设中成效显著。
世界一流学科:一流学科建设高校应具有居于国内前列或国际前沿的高水平学科,学科水平在有影响力的第三方评价中进入前列,或者国家急需、具有重大的行业或区域影响、学科优势突出、具有不可替代性。

985和211与双一流的区别
区别一: 985和211侧重对大学的评定,双一流侧重对学科的评定。
无论是“985工程”还是“211工程”大学,都是基于对学校综合实力的整体评价。尽管之前也有国家重点一级学科和二级学科的评定,但社会对一所大学的整体认知,还是只看“牌子”不看学科,影响并不大。
而“一流大学建设高校”和“一流学科建设高校”,则是先有“一流学科建设高校”名单(137所),再在此基础上选出“一流大学建设高校”(42所)。也就是说,先看一所大学有没有若干个很强的学科(专业),再主要根据学科综合实力来评定一所大学的强弱。
区别二: 985是211的“升级版”(211包含985),“双一流”则不存在交叉。如果说211是重点班,985就是重点班里的重点班。“985工程”大学均为教育部或其他中央部委直管,也称部属高校;除985外的“211工程”大学则多为省部共建高校,地方属性更强一些。但985大学都是211大学。
“双一流”则是两个平行的评价体系。“一流大学建设高校”重在一流学科基础上的学校整体建设、重点建设,全面提升人才培养水平和创新能力,共计42所,在原来39所985大学基础上新增3所。
“一流学科建设高校”重在优势学科建设,促进特色发展,共计95所。除了之前的大部分“非985”211大学,主要增加了26所特色明显的高校,其中艺体类高校有6所:中国音乐学院、中央美术学院、中央戏剧学院、上海体育学院、上海音乐学院、中国美术学院
区别三: 985/211是固化的标签,“双一流”则是有进有出。
985/211高校名单确定已有近20年,这两项工程对促进我国高等教育发展发挥了巨大的作用。但是缺陷也有目共睹,很多非985/211高校发展很快,但是受制于“非重点”“非部属”的标签,学校办学实力并不为社会所认可。很多地方和大学对此多有不满。 而“双一流”是一个动态建设过程,遴选认定不是一劳永逸的。教育部明确提出: “双一流”建设以学科为基础,对建设过程实施动态监测,根据评价结果等情况,对实施有力、进展良好、成效明显的,加大支持力度;对实施不力、进展缓慢、缺乏实效的,提出警示并减小支持力度。对于建设过程中出现重大问题、不再具备建设条件且经警示整改仍无改善的高校及学科,及时调整出建设范围。建设期末,将根据期末评价结果等情况,重新确定下一轮建设范围,有进有出,打破身份固化,不搞终身制!
首先敲黑板:“双一流”是指世界一流大学和一流学科建设。
9月21日,“双一流”名单终于公布。其中,一流大学建设高校42所,一流学科建设高校95所,具体呢?一流大学建设高校42所,分为36所A类高校和6所B类高校。原985工程大学全部入列进入A类!新增3所211非985高校进入B类。
一流学科建设高校共有95所,其中71所为原“211工程”学校,新增24所非原“211工程”学校进入该榜单。
双一流跟985、211的关系呢?
我们都知道所谓“211”大学,就是“面向21世纪,建设100所重点高校”的含义,到今天为止,“211”大学共计112所。
211 VS 985: 包含与被包含的关系,也就是说985都是211中的。
一流大学建设 VS 985:原“985”工程大学都进入“一流大学建设高校“名单。
一流大学建设高校≈985工程 +3所(郑州大学、云南大学、新疆大学
一流学科建设VS 211
112所211大学全部划为一流学科”建设高校
一流学科建设高校≈211工程+24所(这24所学校名字见下图)
原来某些公司在做校招的时候?只要985、211有木有,那么问题来了,在“双一流”中到底增加了哪些新的学校?

为了更好的帮助大家理解,请看下图:
—— 一流大学建设高校——

一流大学建设高校基本可以对标985+3
—— 一流学科建设高校——

一流学科建设高校基本可以对标:211+24(你找到了吗?)


“985工程大学”是我国政府为建设若干所世界一流大学和一批国际知名的高水平研究型大学而实施的建设工程,共有39所高校入选,力求达到国际一流高校标准,在我国高等教育发展中发挥着示范作用。
“211工程大学”是中国政府为了迎接世界新技术革命的挑战,面向21世纪,要集中中央和地方各方面的力量,分期分批地重点建设100所左右的高等学校和一批重点学科、专业,在教育改革方面有明显进展,力争在21世纪初有一批高等学校和学科、专业接近或达到国际一流大学的水平的建设工程。
“双一流”是世界一流大学和一流学科的简称。建设世界一流大学和一流学科,是党中央、国务院在新的历史时期,为提升我国教育发展水平、增强国家核心竞争力、奠定长远发展基础,作出的重大战略决策。一流大学建设高校重在一流学科基础上的学校整体建设、重点建设,全面提升人才培养水平和创新能力;一流学科建设高校重在优势学科建设,促进特色发展。
可以看出,双一流高校是国家的又一项重大战略,不同于985和211,不是985和211简单的升级或是翻版。并且在十九大报告中也指出,要加快一流大学和一流学科建设。
一流高校名单如下:


区别一:985/211侧重对大学的评定,“双一流”侧重对学科的评定
无论是“985工程”的39所大学(含国防科技大学)还是“211工程”的100多所大学,都是基于对学校综合实力的整体评价。尽管之前也有国家重点一级学科和二级学科的评定,但社会对一所大学的整体认知,还是只看“牌子”不看学科,影响并不大。
而“一流大学建设高校”和“一流学科建设高校”,则是先有“一流学科建设高校”名单(137所),再在此基础上选出“一流大学建设高校”(42所)。也就是说,先看一所大学有没有若干个很强的学科(专业),再主要根据学科综合实力来评定一所大学的强弱。
区别二:985是211的“升级版”(211包含985),“双一流”则不存在交叉
如果说211是重点班,985就是重点班里的重点班。“985工程”大学均为教育部或其他中央部委直管,也称部属高校;除985外的“211工程”大学则多为省部共建高校,地方属性更强一些。但985大学都是211大学。
“双一流”则是两个平行的评价体系。“一流大学建设高校”重在一流学科基础上的学校整体建设、重点建设,全面提升人才培养水平和创新能力,共计42所,在原来39所985大学基础上新增3所。
“一流学科建设高校”重在优势学科建设,促进特色发展,共计95所。除了之前的大部分“非985”211大学,主要增加了26所特色明显的高校——
区别三:985/211是固化的标签,“双一流”则是有进有出
985/211高校名单确定已有近20年,这两项工程对促进我国高等教育发展发挥了巨大的作用。但是缺陷也有目共睹,很多非985/211高校发展很快,但是受制于“非重点”“非部属”的标签,学校办学实力并不为社会所认可。很多地方和大学对此多有不满。
而“双一流”是一个动态建设过程,遴选认定不是一劳永逸的。教育部明确提出:
“双一流”建设以学科为基础,对建设过程实施动态监测,根据评价结果等情况,对实施有力、进展良好、成效明显的,加大支持力度;对实施不力、进展缓慢、缺乏实效的,提出警示并减小支持力度。
对于建设过程中出现重大问题、不再具备建设条件且经警示整改仍无改善的高校及学科,及时调整出建设范围。建设期末,将根据期末评价结果等情况,重新确定下一轮建设范围,有进有出,打破身份固化,不搞终身制!
每一轮新计划的发布,其实就是新一轮的资源整合与调整。“211”“985”“双一流”,本质上来讲都是中央对高校资源的新一轮调配。下面,就从几个粗暴直接的问题,来理解“双一流”和“985211”的关系。
1、为什么双一流名单中的高校为什么和985211名单高度重合?
因为之前的985211高校积累了一定的资源优势,实力也比其他高校普遍要强,所以再新一轮双一流评定中,这批985211高校占有先天优势;当然,还有少数表现突出的非985211的高校,也能靠着自身实力,冲进双一流大学或学科。
2、为什么要建立“双一流大学”和“双一流学科”这两条轨道?
很多人会认为双一流大学就是985的翻版,双一流学科是211的翻版,实则不然。985、211都是面向一个大学的整体,可以把211看作重点班,985看作比重点班更高级的尖子班;但双一流学科和双一流大学并非这样的阶梯关系。双一流大学和双一流学科,反应的其实是两种评价机制和体系,“大学”看中的是综合实力,“学科”看重的是专业实力,这样就解决了“综合实力和学科实力难以兼顾”的问题。
3、“双一流”是一成不变的吗?
当然不是!
曾经的985和211,就像铁饭碗一样难以撼动,但新推出的“双一流”却是动态调整的,可进可出,这样就无形中给众多高校施加了很大的压力。
简言之,“双一流”是高校的新一轮洗牌,也体现了国家对高校发展的重视,也意味着我国高校教育在建设世界名校的征程上更进了一步!
肯定是双一流。双一流大学是如今党中央根据我国现阶段发现情况结合学校师资,研究领域以及未来发展预期等综合考虑提出来的。
